I leverage my seven years of technical writing experience, proficiency in a dozen coding languages, and expertise in engineering to meaningfully impact the developers and partners that use Google APIs.
Before

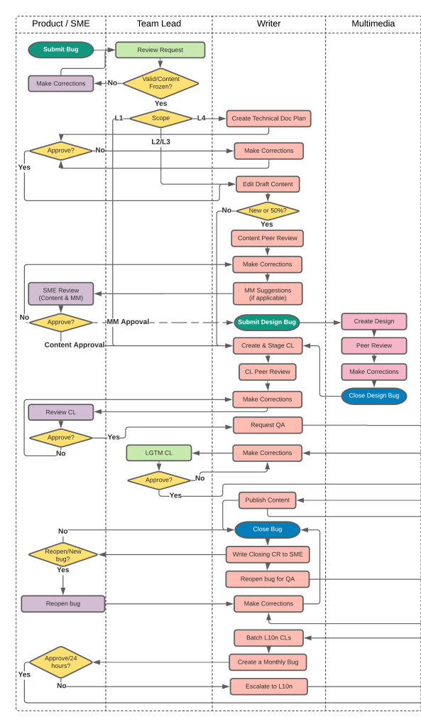
After

Project Management through technical writing
Simplified procedures by creating flexible modular workflows
Problem
To create accurate SOPs (Standard Operating Procedures) across all workflows, with lots of redundant parts that can fall out of sync, I had to redesign our SOPs.
Solution
I simplified our workflow into a modular procedure that can adjust to the scope of a project. This solution created consistent documentation for projects of all scopes and specifications.
I encapsulated each redundant set of instructions in our SOPs into a reusable file. Each file can be included within the content of any page in our online KB, and hidden in the format of that page. The diagrams on the left outline only the SOPs in that KB. The repository contains proprietary training material, so I’m unable to share the KB publicly.
- My team can reference this KB at any time, which enable rapid training and onboarding for new writers.
- My training documentation and modular workflows were leveraged by Google for other Google teams.
- I led this project in April of 2021 by revamping the Before workflow on the upper left. By Q3 of 2023, my team was no longer required to submit content to QA because we consistently delivered quality at 0.1 errors per 100 words. I also reduced turn around time for polished published pages to to 2 hours for small projects, 3-5 days for average projects, and 4-8 weeks for our largest launches.
Improved SOPs for partner success
Customized API documentation SOPs to rapidly onboard Pay processor partners
Problem
To onboard a new Pay API partner, the product team needs help to publish developer documentation. The documentation shows developers how to adopt the partner’s unique payment processor, and allows the partner to start making profits. The documentation workflow took 5 business days, and there were bottlenecks in the system that could cause delays during busy cycles for online retail businesses.
Solution
I sped up our SOPs and SLAs so that partners could launch within 2 business days. I made our workflow very flexible, which enabled us to onboard multiple partners in parallel and eliminate redundant tasks.
- Reduced last step in onboarding a new partner from 5 business days to 2 days.
- Replaced 30-day translation process with manual translations performed during 2-day workflow.
- Opened B2B revenue streams faster around the globe.
- This makes a huge difference to partners during the holiday season, and helped many partners rapidly deploy new retail solutions during the COVID-19 lockdown.







Managing content development to align with stakeholders needs
Adapted workflows to accommodate frequent rewrites and edits
Problem
To make major changes to the Google Pay developer sites, and launch a new site for the Wallet API before Google I/O 2022, I had to meet deadlines that would be impossible to meet because we normally need to stabilize the content for a new site, or major revamp of a site, at least 2 months before its launch. Several stakeholders changed the content often, and wanted to keep changing the content until the week before the conference.
Solution
I changed our workflow so that we did not work from documents, because we need the content to be frozen while we code a site and fine-tune the content for that site. Instead, I asked the product team to provide us with changelists that had up-to-date content changes and front-end code, allow us to edit the content and review the code, and then keep iterating. This allowed stakeholders to keep tweaking sentences, changing formats, and making other nits all the way up until 3 days before the launch.
- Pivoted from a traditional workflow to a creative and flexible process.
- We were able to engage with other teams that wanted the freedom to finalize the content after staging a new site.
- Offering this option to product teams shifted our relationship with stakeholders to a highly collaborative partnership.